Instance Verification Kit (IVK)
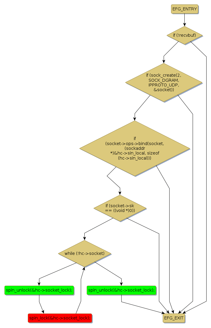
spin lock @ [20755+28+/linux-3.19-rc1/drivers/isdn/mISDN/l1oip_core.c]
Instance Signature: socket_lock
|
The Matching Pair Graph:
|
|
Function Name
|
Control Flow Graph (CFG)
|
Events Flow Graph (EFG)
|
Source Correspondence
|
|
l1oip_socket_thread
|
|
|
[18111+19+/linux-3.19-rc1/drivers/isdn/mISDN/l1oip_core.c]
|